ads/auto.txt

Domain Driven Design Example C

Github Zkavtaskin Domain Driven Design Example Domain Driven Design Example C

Github Zkavtaskin Domain Driven Design Example Domain Driven Design Example C

Github Ketan Gote Ddd Example Domain Driven Design Examples Focuses On Key Concept Of Ddd Like Entities Aggregate Root Repository Value Objects Acl

Github Ketan Gote Ddd Example Domain Driven Design Examples Focuses On Key Concept Of Ddd Like Entities Aggregate Root Repository Value Objects Acl

Implementing A Microservice Domain Model With Net Core Microsoft Docs

Implementing A Microservice Domain Model With Net Core Microsoft Docs

Clean Domain Driven Design In 10 Minutes Hacker Noon

Clean Domain Driven Design In 10 Minutes Hacker Noon

Designing A Ddd Oriented Microservice Microsoft Docs

Designing A Ddd Oriented Microservice Microsoft Docs

Introduction To Domain Driven Design

Introduction To Domain Driven Design

Introduction To Domain Driven Design

The goal was to make you feel comfortable with ddd world.

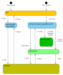
Domain driven design example c. This is just to demonstrate how easy it is to create multi paradigm solutions and the way that i dovetail f code into a net solution which is mainly built using c. It is addressing either in the physical or real world. It also suggests many technical.

Un de ses objectifs est de définir une vision et un langage partagés par toutes les personnes impliquées dans la construction d une application afin de mieux en appréhender la complexité. To supplement blog articles on ddd see below and create easy to follow domain driven design repository that makes sense if it still makes no sense then please do let me know. As a software engineer i wanted to see some code and just to follow some examples i found very little resource out there that showed applied domain driven design in c.

Domain driven design ou ddd est une approche de conception logicielle définie par eric evans qui vise à accorder de l importance au domaine métier en effet dans la plupart des logiciels la logique métier qui est implémentée est ce qui constitue la plus grande valeur ajoutée puisque c est cette logique qui rend le logiciel. In the demo application i ve added an f project to the solution representing specialized logic in the domain layer for a bounded context. It means each domain class should have a direct relation to what it represents in the business domain.

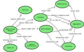
Domain driven design ddd advocates modeling based on the reality of business as relevant to your use cases. The more you love and practice ddd concepts while you design your object model the more accuracy you will gain in your design. Domain driven design quickly.

In this article i have tried to introduce the basic concepts and terminologies of domain driven design with examples of real world. Livre de chris richardson qui consacre une partie très pratique sur le ddd comment implémenter le ddd avec les frameworks actuels une référence. It describes independent problem areas as bounded contexts each bounded context correlates to a microservice and emphasizes a common language to talk about these problems.

Please do note that this is my interpretation of domain driven design i e. Domain driven design is all about how you model your domain. Please use this for theoretical educational purposes only.

Domain Driven Design A Hands On Example Part 2 Of 3 Codeproject

Domain Driven Design A Hands On Example Part 2 Of 3 Codeproject

How To Implement A Maintainable And Loosly Coupled Application Using Ddd And Srp Stack Overflow

How To Implement A Maintainable And Loosly Coupled Application Using Ddd And Srp Stack Overflow

Can We Call Interface Method In My Domain In Domain Driven Design C Code First Mvc Stack Overflow

Can We Call Interface Method In My Domain In Domain Driven Design C Code First Mvc Stack Overflow

Help Understanding Modeling In Domain Driven Design Software Engineering Stack Exchange

Help Understanding Modeling In Domain Driven Design Software Engineering Stack Exchange

Domain Driven Design Tl Dr

Domain Driven Design Tl Dr

How To Add Business Logic To The Domain Service In Domain Driven Design Stack Overflow

How To Add Business Logic To The Domain Service In Domain Driven Design Stack Overflow

Modeling Aggregates With Ddd And Entity Framework Kalele

Modeling Aggregates With Ddd And Entity Framework Kalele

Using Tactical Ddd To Design Microservices Azure Architecture Center Microsoft Docs

Using Tactical Ddd To Design Microservices Azure Architecture Center Microsoft Docs

Domain Driven Design Ddd In Microservice Architecture In A Nutshell By Jean Pierre Deffo Fotso Medium

Domain Driven Design Ddd In Microservice Architecture In A Nutshell By Jean Pierre Deffo Fotso Medium

Simple Cqrs Implementation With Raw Sql And Ddd Kamil Grzybek

Simple Cqrs Implementation With Raw Sql And Ddd Kamil Grzybek

Does Ddd Belong On The Frontend Domain Driven Design W Typescript Khalil Stemmler

Does Ddd Belong On The Frontend Domain Driven Design W Typescript Khalil Stemmler

Domain Driven Design Andriy Buday

Domain Driven Design Andriy Buday

Asp Net Core Microservices Best Practices With Cqrs Pattern C

Asp Net Core Microservices Best Practices With Cqrs Pattern C

Implementing Value Objects Microsoft Docs

Implementing Value Objects Microsoft Docs

Source : pinterest.com