ads/auto.txt

Domain Driven Design Jim Lewis

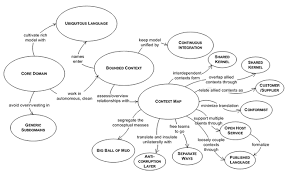
Domain Driven Design

Domain Driven Design

Domain Driven Design In Php

Domain Driven Design In Php

Microservice Www Jp Institute Of Software Com

Microservice Www Jp Institute Of Software Com

Epub Free Domaindriven Design Tackling Complexity In The Heart Of Software Pdf Download Free Epub Domain Driven Design Eric Evans Software Projects

Epub Free Domaindriven Design Tackling Complexity In The Heart Of Software Pdf Download Free Epub Domain Driven Design Eric Evans Software Projects

Api Interaction Types In A Microservice Architecture Queries Commands And Events One Of T Event Driven Architecture Interactive Object Oriented Programming

Api Interaction Types In A Microservice Architecture Queries Commands And Events One Of T Event Driven Architecture Interactive Object Oriented Programming

7 Best New Domain Driven Design Books To Read In 2020 Bookauthority

7 Best New Domain Driven Design Books To Read In 2020 Bookauthority

7 Best New Domain Driven Design Books To Read In 2020 Bookauthority

Appel gratuit 0800 94 80 12 me connecter.

Domain driven design jim lewis. This book does not talk about any specific languages or technologies. Click to download file name. This book contains proven steps and strategies on how you can implement the domain driven design approach in your projects to bring out better results.

Des armes pour affronter la complexité. Domain driven design a comprehensive beginnerâ s guide to learn how to easily implement domain driven design 1 lewis jim kindle store. Domain driven design does a great job in incorporating industry conditions into aspects of software development.

Linkedin 0 la complexité c est comme le cholestérol. A comprehensive beginner s guide to learn how to easily implement domain driven design audible audiobook unabridged jim lewis author dave wright narrator ozlem publishing publisher 0 more. It will present you with an extensive set of experience based techniques best practices and some fundamental principles to help you develop various software projects that use complex domains.

Domain driven design a comprehensive beginnerâ s guide to learn how to easily implement domain driven design 1 lewis jim kindle store language. It provides information on what domain driven design is and its systematic approach. Domain driven design will help you tackle various complexities in software development.

Achetez neuf ou d occasion. Proverbe gascon malgache ddd est l acronyme de domain driven design. Il faut surtout se débarasser du mauvais.

Jim lewis dave wright ozlem publishing. Ce n est ni un framework ni une méthodologie mais plutôt une approche décrite. A comprehensive beginner s guide to learn how to easily implement domain driven design et des millions de livres en stock sur amazon fr.

Domain Driven Design

Domain Driven Design

Api Interaction Types In A Microservice Architecture Queries Commands And Events One Of T Event Driven Architecture Interactive Object Oriented Programming

Api Interaction Types In A Microservice Architecture Queries Commands And Events One Of T Event Driven Architecture Interactive Object Oriented Programming

Https Dl Acm Org Doi Pdf 10 1145 3195528 3195535

Https Dl Acm Org Doi Pdf 10 1145 3195528 3195535

Microservices Architecture Testing Strategies

Microservices Architecture Testing Strategies

Microservice Architecture

Microservice Architecture

Apis Multi Tiered Application Architecture And Microservices An Investigation W3partnership

Apis Multi Tiered Application Architecture And Microservices An Investigation W3partnership

Amazon Com Coding Languages For Absolute Beginners 6 Books In 1 Arduino C C Powershell Python Sql 9781790905782 Coding Languages Coding Arduino

Amazon Com Coding Languages For Absolute Beginners 6 Books In 1 Arduino C C Powershell Python Sql 9781790905782 Coding Languages Coding Arduino

Lettering Stevens Thomas Wood 1880 1942 Free Download Borrow And Streaming Internet Archive In 2020 Lettering Lettering Styles Lettering Fonts

Lettering Stevens Thomas Wood 1880 1942 Free Download Borrow And Streaming Internet Archive In 2020 Lettering Lettering Styles Lettering Fonts

Pin By Valencia Lewis On Food For My Spirit Bible Quotes Christian Quotes Words

Pin By Valencia Lewis On Food For My Spirit Bible Quotes Christian Quotes Words

What Is Kubernetes How Does Kubernetes Work Strolve In 2020 Share Data Big Data Technology

What Is Kubernetes How Does Kubernetes Work Strolve In 2020 Share Data Big Data Technology

Queen Christina Rouben Mamoulian 1933 Danish Design Movie Posters Vintage Film Greta Garbo

Queen Christina Rouben Mamoulian 1933 Danish Design Movie Posters Vintage Film Greta Garbo

Pdf Enabling Community Health Care With Microservices

Pdf Enabling Community Health Care With Microservices

Https Encrypted Tbn0 Gstatic Com Images Q Tbn 3aand9gcrytuvrzvb4ovfhzd39z2wuymkf Hfudpwgqq Usqp Cau

Https Encrypted Tbn0 Gstatic Com Images Q Tbn 3aand9gcrytuvrzvb4ovfhzd39z2wuymkf Hfudpwgqq Usqp Cau

Microservices Docker Kubernetes Istio Kanban Devops Sre

Microservices Docker Kubernetes Istio Kanban Devops Sre

Source : pinterest.com