ads/auto.txt

Domain Driven Design The First 15 Years Pdf

Ebook Domain Driven Design Distilled Domain Driven Design Book Addict Design

Ebook Domain Driven Design Distilled Domain Driven Design Book Addict Design

Modern Software Architecture 1 Domain Driven Design By Kai Niklas Modern Software Architecture Medium

Modern Software Architecture 1 Domain Driven Design By Kai Niklas Modern Software Architecture Medium

Pin On Veltman

Pin On Veltman

Implementing Domain Driven Design Vaughn Vernon 9780321834577 Amazon Com Books Domain Driven Design Books To Read Design

Implementing Domain Driven Design Vaughn Vernon 9780321834577 Amazon Com Books Domain Driven Design Books To Read Design

10 Years Of The App Store The Design Evolution Of The Earliest Apps

10 Years Of The App Store The Design Evolution Of The Earliest Apps

Pin On Project Management

Pin On Project Management

Pin On Project Management

He understands technology as a medium for providing value not the end itself.

Domain driven design the first 15 years pdf. 1 contributor users who have contributed to this file 7 21 mb. Tackling complexity in the heart of software ddd. To celebrate the anniversary we ve asked prominent authors in the software design world to contribute old and new essays.

Domain driven design or ddd. Fifteen years after the publication of domain driven design. Tackling complexity in the heart of software by eric evans ddd is gaining more adoption than ever.

Fifteen years after the publication of domain driven design. Read online domain drivendesign reference book pdf free download link book now. Go to line l.

Copy path marcosptf ebooks. As well as being a. To make my point if i must say that i want to bring ddd to the masses then so be it.

Tackling complexity in the heart of software by eric evans ddd is gaining more adoption than ever. He has a passion for distributed systems software fundamentals solid principles clean code design patterns domain driven design and testing. All books are in clear copy here and all files are secure so don t worry about it.

For a more detailed presentation of this topic we recommend reading his book domain driven design. This site is like a library you could find million book here by using search box in the header. Eric evans has made a great contribution to this subject ma tter by writing down in one book much of the accumulated knowledge about domain driven design.

Download Financial Accounting Pdf Free In 2020 Financial Accounting Accounting Books Accounting

Download Financial Accounting Pdf Free In 2020 Financial Accounting Accounting Books Accounting

Pin By Download Free Ebook On Matt Gift Ideas 2017 Book Design History Design Design

Pin By Download Free Ebook On Matt Gift Ideas 2017 Book Design History Design Design

Pin On Software Architecture Design

Pin On Software Architecture Design

The Data Warehouse Etl Toolkit Ebook By Ralph Kimball In 2020

The Data Warehouse Etl Toolkit Ebook By Ralph Kimball In 2020

Pdf Applied Data Science Lessons Learned For The Data Driven Business Pdf Applied Data Science Lessons Learned Fo Data Science Science Lessons Data Driven

Pdf Applied Data Science Lessons Learned For The Data Driven Business Pdf Applied Data Science Lessons Learned Fo Data Science Science Lessons Data Driven

Learn Programming In Python With Cody Jackson 1st Edition Download Pdf Learn Programming Basic Programming Python Programming

Learn Programming In Python With Cody Jackson 1st Edition Download Pdf Learn Programming Basic Programming Python Programming

Software Architecture For Developers Volumes 1 2 Technical Leadership And Communication Data Science Writing A Book Review Visualisation

Software Architecture For Developers Volumes 1 2 Technical Leadership And Communication Data Science Writing A Book Review Visualisation

Are Innovations The Cause Or Solution To Economic Inquality Issues Quote By Srbutner Sketch Notes Infographic Innovation

Are Innovations The Cause Or Solution To Economic Inquality Issues Quote By Srbutner Sketch Notes Infographic Innovation

15 Website To Build High Quality Backlink Craft Multimedia In 2020 Seo Tutorial What Is Seo Seo Business

15 Website To Build High Quality Backlink Craft Multimedia In 2020 Seo Tutorial What Is Seo Seo Business

Thank You For Allowing Me To Introduce You To Hrmantra I Would Like To Brief You About T Payroll Software Learning Management System How To Introduce Yourself

Thank You For Allowing Me To Introduce You To Hrmantra I Would Like To Brief You About T Payroll Software Learning Management System How To Introduce Yourself

The Self Taught Programmer Pdf Teaching Coding Programmer Self

The Self Taught Programmer Pdf Teaching Coding Programmer Self

Pin On Readforall

Pin On Readforall

Uml Class Diagram For Online Food Ordering System You Can Modify This According To The System Structure Of Y Class Diagram Data Flow Diagram Component Diagram

Uml Class Diagram For Online Food Ordering System You Can Modify This According To The System Structure Of Y Class Diagram Data Flow Diagram Component Diagram

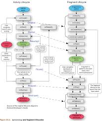
Enter Image Description Here Android Life Android Life Cycles

Enter Image Description Here Android Life Android Life Cycles

Source : pinterest.com