ads/auto.txt

Join Domain Joined Machine To Azure Ad

What Is An Azure Ad Joined Device Microsoft Docs

What Is An Azure Ad Joined Device Microsoft Docs

Hybrid Azure Ad Join Devices Managed Domains Youtube

Hybrid Azure Ad Join Devices Managed Domains Youtube

Azure Ad Conditional Access Require Domain Joined Device Microsoft Tech Community

Azure Ad Conditional Access Require Domain Joined Device Microsoft Tech Community

How Domain Join Is Different In Windows 10 With Azure Ad Devices Security And Identity In Microsoft365 By Jairo Cadena

How Domain Join Is Different In Windows 10 With Azure Ad Devices Security And Identity In Microsoft365 By Jairo Cadena

Join A New Windows 10 Device With Azure Ad During A First Run Microsoft Docs

Join A New Windows 10 Device With Azure Ad During A First Run Microsoft Docs

Configure Hybrid Azure Active Directory Join For Federated Domains Microsoft Docs

Configure Hybrid Azure Active Directory Join For Federated Domains Microsoft Docs

Configure Hybrid Azure Active Directory Join For Federated Domains Microsoft Docs

As part of the azure active directory azure ad join.

Join domain joined machine to azure ad. To join an already configured windows 10 device if you ve had your device for a while and it s already been set up you can follow these steps to join your device to the network. I see this message. When you start the process of azure ad join with windows 10 there are two ways to achieve this.

Any organization can deploy azure ad joined devices no matter the size or industry. Select access work or school and make sure you see text that says something like connected to your organization azure ad. Azure ad joined devices 07 20 2020 3 minutes to read in this article azure ad join is intended for organizations that want to be cloud first or cloud only.

From office 365 business. How to manage the local administrators group on azure ad joined devices 06 28 2019 5 minutes to read 7 in this article to manage a windows device you need to be a member of the local administrators group. Another way is to go to settings system about and join windows 10 machine to azure ad from there.

So how do i leave a domain i. I have just used the build in features of windows 10 to open and read my mail etc. Join a new windows 10 device with azure ad during a first run 06 28 2019 2 minutes to read in this article with device management in azure active directory azure ad you can ensure that your users are accessing your resources from devices that meet.

Plan your azure ad join implementation 11 21 2019 10 minutes to read 9 in this article azure ad join allows you to join devices directly to azure ad without the need to join to on premises active directory while keeping your users productive and secure. To join an active directory domain you must first go to settings and choose to disconnect your device from your work or school in windows server 2019 i am unable to find any option that shows this. First you can go to settings accounts work access and click on join or leave azure ad link.

I m still logging in with my personal microsoft personal account. Azure ad join works even.

Join An Azure Vm To An On Prem Active Directory 4sysops

Join An Azure Vm To An On Prem Active Directory 4sysops

Azure Ad Join Azure Active Directory Guide And Walkthrough

Azure Ad Join Azure Active Directory Guide And Walkthrough

Configure Hybrid Azure Active Directory Join For Managed Domains Microsoft Docs

Configure Hybrid Azure Active Directory Join For Managed Domains Microsoft Docs

Find The Azure Ad Join Type Petenetlive

Find The Azure Ad Join Type Petenetlive

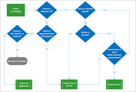
Plan Your Azure Active Directory Device Deployment Microsoft Docs

Plan Your Azure Active Directory Device Deployment Microsoft Docs

How Can I Rdp To An Azure Ad Joined Windows 10 Device Just Another Windows Noob

How Can I Rdp To An Azure Ad Joined Windows 10 Device Just Another Windows Noob

Step By Step Guide To Add Additional Local Administrators To Azure Ad Joined Devices Technical Blog Rebeladmin

Step By Step Guide To Add Additional Local Administrators To Azure Ad Joined Devices Technical Blog Rebeladmin

Azure Active Directory Connect Troubleshoot Seamless Single Sign On Microsoft Docs

Azure Active Directory Connect Troubleshoot Seamless Single Sign On Microsoft Docs

Hybrid Azure Ad Join Part One What Is It And How To Set It Up Orbid365

Hybrid Azure Ad Join Part One What Is It And How To Set It Up Orbid365

Afraid Of Windows 10 With Azure Ad Join Try It Out Part 1 Out Of Office Hours

Afraid Of Windows 10 With Azure Ad Join Try It Out Part 1 Out Of Office Hours

Troubleshoot Legacy Hybrid Azure Active Directory Joined Devices Microsoft Docs

Troubleshoot Legacy Hybrid Azure Active Directory Joined Devices Microsoft Docs

Azure Ad Connect Sync Configure Filtering Microsoft Docs

Azure Ad Connect Sync Configure Filtering Microsoft Docs

Hybrid Azure Ad Join With Windows Autopilot More Than Just Configmgr

Hybrid Azure Ad Join With Windows Autopilot More Than Just Configmgr

How To Join A Windows 10 Computer To Your Azure Active Directory Xenit Technical

How To Join A Windows 10 Computer To Your Azure Active Directory Xenit Technical

Source : pinterest.com